日期:2021-09-28 09:03:41
来源:汽车工业信息网
访问量:1720 次
近期,多地出现了拉闸限电的现象,起因是要应对能耗双控的要求,底层原因是煤炭的价格上涨导致的电力供需不均衡。对汽车产业影响方面,短期利空、长期利好。短期看,会微小影响部分省份的汽车及相关产业链的生产;中短期看,不排除与其他因素叠加,拉高汽车成本;长远看,对汽车行业尤其是新能源汽车的影响不大。
拉闸限电的起因是应对能耗双控的要求
8月12日,国家发展改革委印发了《2021年上半年各地区能耗双控目标完成情况晴雨表》的通知,通报各地能耗双控目标完成情况(详见表1),同时要求,对能耗强度不降反升的地区,2021年暂停国家规划布局重大项目以外的“两高”项目节能审查,确保完成全年能耗双控目标特别是能耗强度降低的目标任务。8月17日,国家发展改革委又在例行新闻发布会上直接点名青海、宁夏、广西、广东、福建、新疆、云南、陕西、江苏,以上9地上半年能耗强度同比不降反升,还有10个省份的能耗强度降低率未达到进度要求。
表1 2021年上半年各地区能耗双控目标完成情况晴雨表

注:1. 西藏自治区数据暂缺,不纳入预警范围,地区排序的依据为各地区能耗强度降低率;2. 红色为一级预警,表示形势十分严峻,橙色为二级预警,表示形势比较严峻,绿色为三级预警,表示进展总体顺利。
数据来源:国家发展改革委
此外,国家发展改革委于9月16日印发《完善能源消耗强度和总量双控制度方案》,就能耗双控给出了更为完善的指标设置以及分解落实机制,坚决管控“两高”项目,引导通过“可再生能源消纳和绿证交易 +用能指标市场化交易”完成能耗总量考核。
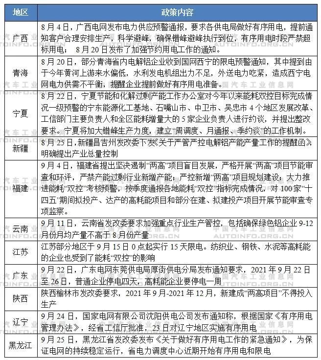
为积极响应能耗双控政策要求,全国主要省份纷纷出台了一系列举措,通过限制高耗能企业用电总量、限制用电时段等方式促进能耗减排。在这其中,很多省份选择了拉闸限电。
表2 部分省市应对能耗双控政策情况的汇总

资料来源:中国汽车工业信息网整理
拉闸限电的底层原因是煤炭的价格上涨导致的电力供需不均衡
对于拉闸限电的原因,有一些自媒体为了炒热度提出了是西方阴谋论或者其他。但其实拉闸限电主要是跟我国长期以来的能源结构有较大关系。在我国的能源结构中,火力发电并网的占比较高,占到50%以上的份额,而且还在高位增长。

图1 2020年全口径发电设备容量(单位:亿千瓦)
数据来源:国家能源局
而近期美元放水、国际煤炭等大宗商品价格暴涨、进口煤炭量也在同比大幅下降,因此火力发电用到的煤炭整体价格高增。而电价调整还是计划经济,属于国家统一调控,价格调整的周期长,因此即使煤炭涨价,电价也不可能快速的、大幅涨价,导致发电厂出电的意愿不大,有的电厂为了不亏损宁可不生产电。尤其是对于东北地区,马上要迎来供暖季,更需要储备一定的煤炭资源,电力供应量有可能出现较大缺口。为缓解电力供需紧缺的压力,地方政府只能采取拉闸限电等略微极端的方式。其实,中国的煤炭和电力并非产能不足,而是近几年受碳达峰/碳中和目标达成的影响,煤炭、钢铁、水泥等高能耗产业均出现了一定程度的减产、限产现象。
拉闸限电对新能源汽车行业短期利空、长期利好
(1)短期看,会微小影响部分省份的汽车及相关产业链的生产
与其他行业相比,汽车行业并非高能耗、高电耗行业,主要耗电体现在新能源汽车的电池、充电桩等。而且从表3中也能看出,除了广东、广西外,汽车产量大省的能耗预警不是那么严重。因此,短期来看,拉闸限电可能影响能耗限制较高省份的整车及集聚的零部件企业的生产,但是这种影响会被芯片短缺造成的影响所覆盖。毕竟现在供应链的头等大事是缺芯,减少生产的天数可能会为芯片的供应留下了更长的缓冲期。在这其中,充当生产工具的商用车受到的影响要比乘用车更大一些。
表3 各地2020年汽车产量与能耗目标完成情况对比

(2)中短期看,不排除与其他因素叠加,拉高汽车成本
今年的芯片价格、锂电池原材料的价格都在不断攀升,尤其是芯片,虽然出台了政策禁止高价销售,但是市场经济条件下,供小于求就会造成价格的增长。而随着拉闸限电背后的“能耗双控”政策的逐步落实,“双高”企业(如钢铁等)限产的压力就会变大,这将有可能传导到汽车的生产成本上,尤其是这种成本传导再与芯片、电池原材料等成本叠加,整车端售价的增加就会更加明显。另外,订单交付的压力也会变大,供货周期会相应的延长,因此,对于第四季度以后的汽车销量会造成一定的影响。

图2 锂电池原材料价格上涨对比情况
(3)长远看,对汽车行业尤其是新能源汽车的影响不大
发展新能源汽车,实现2030碳达峰/2060碳中和基本上是大势所趋,2025年新能源汽车新车占比应该会超过20%。碳中和、智能制造、转型升级这几年已经成为行业的热点词频,汽车企业的规划全都围绕这些点来开展的,因此电力资源的短缺并不会对长期发展新能源汽车形成本质影响。
另外,能源结构也会在未来的发展中逐渐调整,从上图1中也能看出来,风电和太阳能等可再生能源的占比近来也在不断增长。国内已经从9月初开始试点绿色电力交易,华晨宝马、北京奔驰等汽车企业也加入到首批绿电交易试点工作中。
版权声明:本文发于中国汽车工业信息网,为中国汽车工业信息网原创,转载请注明作者和出处,并保证文章内容的完整性。
“智能座舱作为SDV(Software-Defined Vehicle 软件定义汽车)发展浪潮中的重要组成部分,已打破传统汽车的制造供应链。
全球出行科技企业亿咖通科技(纳斯达克股票代码:ECX)今日宣布,公司董事会已批准在2024年12月20日通过的股份回购计划基础上,新增2,000万美元授权额度,并延长回购计划的期限。
近日,普利司通(中国)投资有限公司(以下简称“普利司通”)宣布,其位于四川省乐山市的两家全新门店——乐山嘉州新城车之翼旗舰臻选店和乐山白燕路车之翼旗舰臻选店,已于10月和11月盛大开业。
M31全系列车用硅智财解决方案亮相ICCAD 点亮未来車用芯片发展
北京时间10月25日,启明创投投资企业、全球领先的自动驾驶科技公司文远知行WeRide成功登陆纳斯达克,至此文远知行成为全球通用自动驾驶第一股,也是全球Robotaxi第一股。
2024年10月17日,由大联大商贸主办,盖世汽车承办的“驶向未来:预约下一个十五?五 驰骋未来”车载芯片技术路演活动在武汉光谷圆满落幕。
10月18日,由深圳市半导体与集成电路产业联盟(SICA)主办、深圳市重大产业投资集团有限公司和深圳市芯盟会展有限公司承办的首届"湾芯展SEMiBAY"——湾区半导体产业生态博览会在深圳会展中心(福田)圆满落下帷幕。
依维柯中国于2024年10月18日在第21届上海国际房车露营博览会开幕式上重磅发布了基于意大利原装进口底盘打造的官方定制版房车-威尼斯V3。
微信公众号
总编微博