日期:2020-09-17 15:12:08
来源:中国汽车趋势网
访问量:1653 次
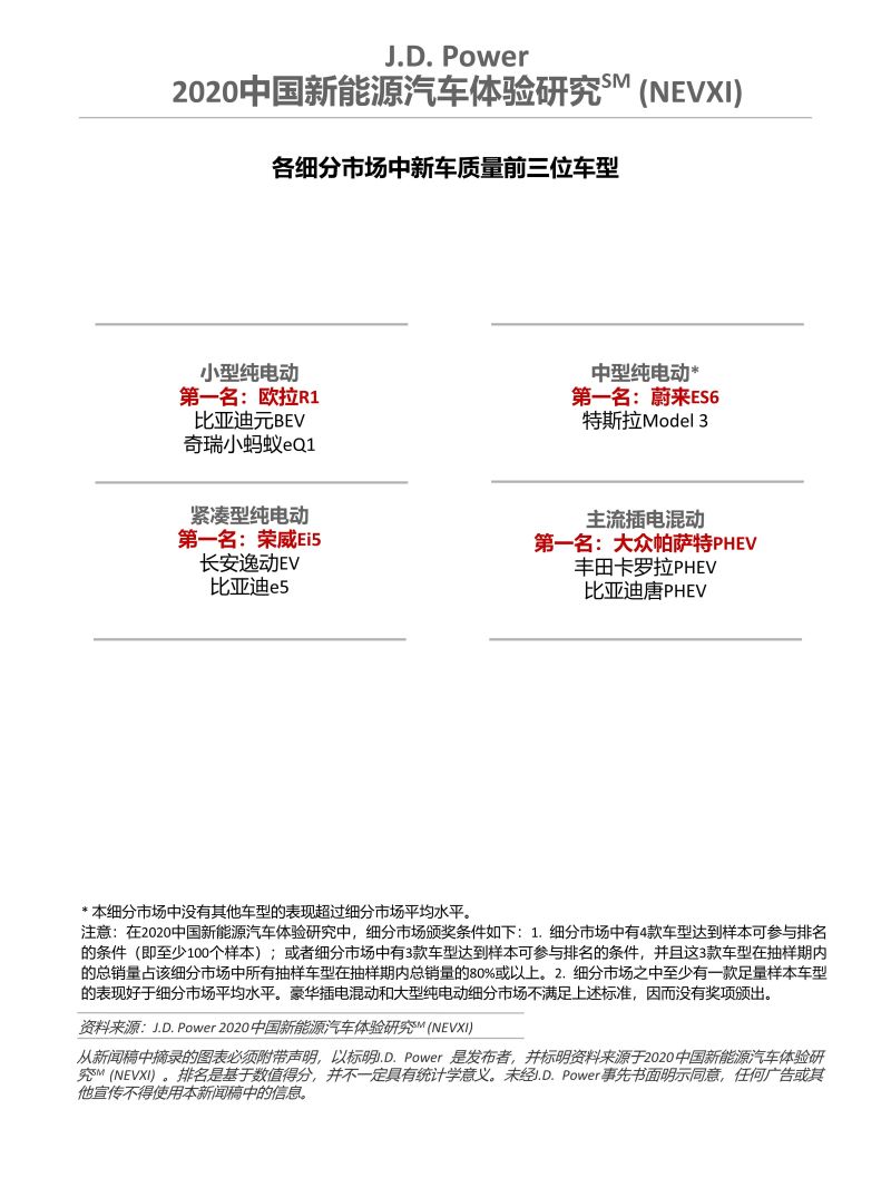
【中国汽车趋势网 9月17日讯】上海—全球领先的消费者洞察与市场研究机构J.D. Power(君迪)今日发布2020中国新能源汽车体验研究SM(NEVXI)。研究显示,随着新能源汽车市场发展步入快车道,新能源汽车品牌间的质量差距也在逐渐拉大,国际品牌新能源汽车新车质量处于领先地位,自主新势力品牌和传统自主品牌新能源汽车新车质量有待提高。

今年是J.D. Power 发布中国新能源汽车体验研究(NEVXI)的第二年,该研究统计和衡量了新能源汽车新车车主在2至6个月的拥车期内遇到的质量问题。新车质量以平均每百辆车问题数(PP100)表达, 问题数越低,质量越好。
研究显示,2020年,新能源汽车车主平均抱怨的质量问题数为138个PP100。传统自主品牌新能源汽车新车质量问题数(147个PP100)远高于国际品牌(112个PP100)和自主新势力品牌(126个PP100)。

J.D. Power中国区汽车产品事业部总经理蔡明表示:“随着新能源汽车市场逐步由政策驱动转向政策和市场双轮驱动,品牌间的竞争将逐渐回归到产品实力的竞争。国际品牌和自主新势力品牌相较传统自主品牌而言更具资源整合优势,同时也更受资本市场青睐。传统自主品牌新能源汽车若要获得长久的生存能力,需加速技术和产品创新,努力提高产品质量。我们相信,假以时日,传统自主品牌新能源汽车定能迎头赶上。”
研究还显示,国际品牌新能源汽车在车身外观、信息娱乐系统、座椅、动力总成和车身内装等方面均优于自主新势力品牌和传统自主品牌新能源汽车,而自主新势力品牌在驾驶体验、空调和电池/充电等方面表现胜过传统自主品牌和国际品牌。

J.D. Power中国区新能源汽车服务解决方案副总裁任洪艳表示:“国内外新势力品牌在外观设计、人机交互和技术创新方面更加突出,合资品牌在传统制作工艺和生产能力上更胜一筹。新能源汽车车主不仅希望车辆具有科技感和数字化属性,同样也对车辆本身的工艺和质量有一定的要求和期待。厂商需要明确自身优势和不足,补足短板,打磨出质量和科技感俱佳的产品。”
“智能座舱作为SDV(Software-Defined Vehicle 软件定义汽车)发展浪潮中的重要组成部分,已打破传统汽车的制造供应链。
全球出行科技企业亿咖通科技(纳斯达克股票代码:ECX)今日宣布,公司董事会已批准在2024年12月20日通过的股份回购计划基础上,新增2,000万美元授权额度,并延长回购计划的期限。
近日,普利司通(中国)投资有限公司(以下简称“普利司通”)宣布,其位于四川省乐山市的两家全新门店——乐山嘉州新城车之翼旗舰臻选店和乐山白燕路车之翼旗舰臻选店,已于10月和11月盛大开业。
M31全系列车用硅智财解决方案亮相ICCAD 点亮未来車用芯片发展
北京时间10月25日,启明创投投资企业、全球领先的自动驾驶科技公司文远知行WeRide成功登陆纳斯达克,至此文远知行成为全球通用自动驾驶第一股,也是全球Robotaxi第一股。
2024年10月17日,由大联大商贸主办,盖世汽车承办的“驶向未来:预约下一个十五?五 驰骋未来”车载芯片技术路演活动在武汉光谷圆满落幕。
10月18日,由深圳市半导体与集成电路产业联盟(SICA)主办、深圳市重大产业投资集团有限公司和深圳市芯盟会展有限公司承办的首届"湾芯展SEMiBAY"——湾区半导体产业生态博览会在深圳会展中心(福田)圆满落下帷幕。
依维柯中国于2024年10月18日在第21届上海国际房车露营博览会开幕式上重磅发布了基于意大利原装进口底盘打造的官方定制版房车-威尼斯V3。
微信公众号
总编微博